• PUBLICATIES
  • OFFICIALS
  • TRAINERS
  • LEERPLATFORM
  • OVER ONS
  • PODCAST
  • BEACH
  • G-handbal
  • VHV handbalkampen
Vlaamse Handbalvereniging VZW
  • HOME
  • NIEUWS
    •  

      Nieuws

      • Sportief Sportief
      • Algemeen Algemeen
      • Business Business
      • Alle nieuws

      20 February

      14-15 februari namen de HUB selecties het voor een derde keer tegen elkaar op dit seizoen

      14-15 februari namen de HUB selecties het voor een derde keer tegen elkaar op dit seizoen

      Op Valentijnsdag beten de M14 en M16 de spits af.  In de mooie accomodatie in Heist-o/d-Berg namen onze meisjesselecties het tegen ...

      Lees meer

      20 February

      Infosessie Sportwerk 25.02 : SCHRIJF NU IN !

      Infosessie Sportwerk 25.02 : SCHRIJF NU IN !

       

      Op woensdagavond 25 februari organiseert de VHV een online infosessie met Sportwerk!  

      Wegwijs in het ...

      Lees meer
  • KALENDER
    •  

      Kalender

      • KALENDERS EN WEEKOVERZICHT
      • Competitierooster
      • TORNOOI KALENDER
      • HERVORMING JEUGDCOMPETITIES
      • Fithandbal Kalender
  • HANDBALACADEMIE
  • CLUBS
  • DOE AAN HANDBAL
  • Digitaal wedstrijdblad
  • Meldpunt
  • HOME
  • NIEUWS
  • KALENDER
  • HANDBALACADEMIE
  • CLUBS
  • DOE AAN HANDBAL
  • Digitaal wedstrijdblad
  • Meldpunt
  • Top menu
    • Menu
    • LEERPLATFORM
    • OFFICIALS
    • OVER ONS
    • TRAINERS
    • PUBLICATIES
    • PODCAST
    • BEACH
    • G-handbal
    • VHV handbalkampen

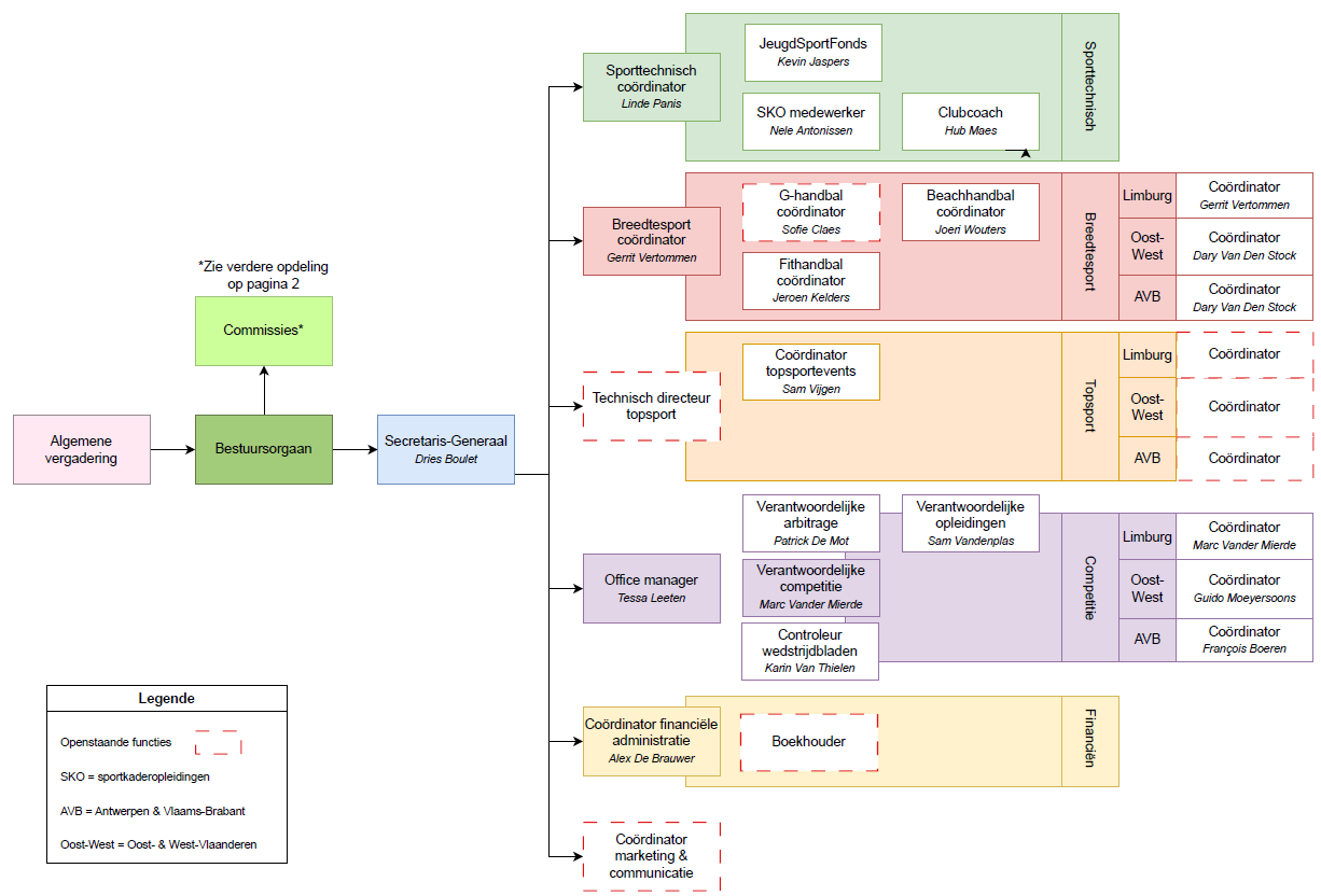
OVER ONS :: VLAAMSE HANDBALVERENIGING :: ORGANOGRAM

ORGANOGRAM

Volledige versie (pdf)

Ethias Euromillions Elewijt Center De Pivot Erima Sport Vlaanderen Vlaamse Overheid

disclaimer - privacy policy - webdesign © sanmax